Lesson 1. How to Learn This Stuff on Your Own

“A human being is a part of the whole called by us universe, a part limited in time and space. He experiences himself, his thoughts and feelings as something separated from the rest, a kind of optical delusion of his consciousness.” Albert Einstein.

“Somewhere, something incredible is waiting to be known.” Carl Sagan.

Introduction

Picture yourself at the edge of a cosmic frontier; You are a lone explorer ready to unravel the universe’s secrets—black holes, subatomic particles, warped spacetime. You have no guide, only your curiosity and this book as your map. Welcome to Lesson 1 of the first volume of Theoretical Physics for Amateurs, where you begin a six-year quest to become a theoretical physicist. Like charting an unknown galaxy, self-study requires tools: a camp (your learning space), a plan (study sessions), and skills (critical thinking, note-taking). Each step builds your path to mastery. By lesson’s end, you’ll construct your first outpost and take your first steps—ready to tackle the physics wilderness ahead.

What is this book? It is a textbook on theoretical physics. It will take a lot of work for you to become a theoretical physicist. Most theoretical physicists go to school, and cover the material in this series over four years of an undergraduate degree, and another three to four years in graduate school. You might say, “I do not have the time, money, or inclination to go to school. It must be an impossible dream to become a theorist.” There is no magic wand, it will take you a lot of effort to achieve your dream. It is possible. How do I know that? Because I did it. This book assumes no real skill on your part other than curiosity and determination. It begins right at the beginning. So, join me if you care to.

We begin with the whole purpose of this series; learning theoretical physics. To understand this purpose we need to understand what learning is, and what theoretical physics is. We will save what theoretical physics is for the next lesson. This lesson focuses on the idea of learning. So, what is learning? Take a minute and think about that before moving on. In fact, it might be a good idea to get a pad of paper, or a clipboard with loose paper on it, and have a pen handy. As you work through the text, write down every term you encounter in bold-face and write down what you think it means. This makes reading less casual.

The process allowing you to acquire, modify, or reinforce knowledge, skills, behaviors, attitudes, or understanding through experience, study, or teaching is what we call learning. It is a terrible sentence. It is all-inclusive, though. Since we are focusing on self-instruction, the teaching is dependent entirely on you. You might respond with, “What do you mean? Aren’t you teaching this to me?” The truth is that no one can teach you anything. You have to learn it. The best I can do is present the material in as clear a way as I can manage. The rest is up to you.

It sounds like we have a perfectly good explanation of what learning is. Of course, to understand it we need to know what we mean by acquisition, modification, reinforcement, knowledge, skill, behaviors, attitudes, understanding, experience, and study. Other than that, it is a great explanation...

We will start at the end. When we use the term study we mean the act of applying yourself to acquiring knowledge, understanding, or skills through various methods. These methods include devoting your attention to material, we can call this concentration. Gathering information on a topic, we call this research. Reading written material and interpreting what you read. Recording key points and ideas you want to remember as you read—including your own surveys—we call this note-taking.

Experience is another name for practice. You cannot become good at something, beyond natural talent, without pushing yourself to use what you are studying. This can start with simple exercises where you apply a technique in simple ways. You get more experience by applying these techniques to things that are different than what you have already done, extending your understanding and your expertise. The greatest test of your abilities is to take on a project; this can be a set of connected or related problems that explore something different than what you have studied so far. These are exceptionally important—since you are engaging in self-study you are going to have no degree to verify your qualifications, instead you will need to develop a portfolio of independent work. This portfolio will consist of reports on significant problems you have worked, and papers describing the results of research projects. You might want to build a web page where you can publish your papers..

The ability to interpret, explain, and summarize the meaning of something is what we call understanding. Part of this is the ability to relate what you understand to what you already know. Another part is recognizing patterns. Can you knit together the different pieces of information into a complete whole? Can you apply what you have learned to a new situation, or use it to solve problems? These are the primary aspects of understanding.

As you learn you will find that your attitudes and behaviors change. This is because you will forge neural pathways in the brain. In the same way that you develop muscle memory by practicing a repetitive motion, you can develop conditioned responses and modes of thinking and behaving when confronted with a problem or a class of problems. This illustrates a concept where the brain changes as you use it, called neuroplasticity. An example is in order, if you think you have trouble with mathematics, you can change this by instead of dreading any math you tell yourself that you are going to be just fine, eventually it will be true.

An ability that you can gain expertise in through study is what we call a skill. As I already said, when you practice a skill you get better at it. Facts, information, and concepts form what we call knowledge.

When we first learn something we have acquired it, whether it be knowledge or skills. As we continue to study we modify what we have learned. By going over our notes repeatedly, we reinforce what we have learned.

Learning is your expedition’s fuel—acquiring knowledge (facts), skills (techniques), and understanding (patterns) through study and practice is like forging tools for your journey.

Terms and Definitions

Term/Definition 1.1 Learning: The process of acquiring, modifying, or reinforcing knowledge, skills, behaviors, attitudes, or understanding through experience, study, or teaching.

Term/Definition 1.2 Study: The act of applying yourself to acquiring knowledge, understanding, or skills through methods such as concentration, research, reading, and note-taking.

Term/Definition 1.3 Concentration: Devoting focused attention to material.

Term/Definition 1.4 Research: Gathering information on a topic.

Term/Definition 1.5 Note-taking: Recording key points, ideas, and personal thoughts/surveys while reading or studying.

Term/Definition 1.6 Experience (in the learning context): Practice; repeatedly applying what you are studying to build proficiency.

Term/Definition 1.7 Project: A set of connected or related problems that explore something beyond the studied material; used to build a portfolio of independent work.

Term/Definition 1.8 Portfolio: A collection of reports on significant problems solved and papers describing original research results (especially important for self-taught learners to demonstrate competence).

Term/Definition 1.9 Understanding: The ability to interpret, explain, summarize, relate new material to prior knowledge, recognize patterns, connect pieces into a whole, and apply learning to new situations or problems.
Term/Definition 1.10 Neuroplasticity: The brain’s ability to change and form new neural pathways through repeated use, allowing attitudes, behaviors, and thinking patterns to be reshaped.

Term/Definition 1.11 Skill: An ability that can be gained and improved through study and practice.

Term/Definition 1.12 Knowledge: Facts, information, and concepts acquired through learning.

Term/Definition 1.13 Acquisition (of learning): The initial gaining of knowledge or skills.

Term/Definition 1.14 Modification (of learning): Refining or adjusting what has already been learned as study continues.

Term/Definition 1.15 Reinforcement (of learning): Strengthening retained material through repeated review (e.g., going over notes).

Assumptions (the implicit beliefs the author relies on)

Assumption 1.1: Self-study of theoretical physics to a professional level is possible without formal schooling, provided the learner has sufficient curiosity and determination.

Assumption 1.2: No prior advanced skills are required beyond curiosity and determination; the book starts “right at the beginning.”

Assumption 1.3: True learning is an active process performed by the learner; an author or teacher can only present material clearly—the responsibility for learning rests entirely with the student.

Assumption 1.4: Practical experience (exercises, novel applications, and independent projects) is essential for deep mastery.

Assumption 1.5: Building a public portfolio of original work is necessary for self-taught learners to demonstrate competence, since they lack formal credentials.

Assumption 1.6: The brain is plastic (neuroplasticity); negative attitudes (e.g., “I’m bad at math”) can be changed through deliberate practice and positive self-reinforcement.

Principles(key guiding ideas presented)

Principle 1.1 Learning is self-directed: No one can teach you anything—you must learn it yourself.

Principle 1.2 Active engagement accelerates learning: Concentration, research, reading, note-taking, practice, and projects are all essential methods.

Principle 1.3 Understanding goes beyond memorization: It requires connecting new ideas to old ones, recognizing patterns, and applying knowledge to new problems.

Principle 1.4: Repeated practice builds skill and changes the brain (neuroplasticity).

Principle 1.5: Reinforcement through review solidifies knowledge.

Principle 1.6: Independent projects and a portfolio are the ultimate proof of mastery for self-taught learners.

Principle 1.7: Curiosity and determination are the primary prerequisites; everything else can be built from there.

Exercise 1.1: Begin with Term/Definition 1.1 and copy it into your notebook. Reflect on its meaning for a few minutes. Note any thoughts that come to mind. Then do this for each term/definition, assumption, and principle.

Establishing a Learning Space

The first step, almost an exercise in itself, is to set up your learning space. That is a fancy name for a place to study and work. As you grow from a beginner to a more advanced student this will become your place to do your own research. Ideally, this space will become both inspirational and functional. You want the place to be well lit and try to reduce the number of distractions as much as you can. It can be a part of your bedroom, a kitchen table, a desk in a home office, etc. You might even acquire one or more milk crates and have study materials stored there (a notebook, a nice pen, a couple of reference books, and so on; you might have such a box for each project).

This place should, eventually, have all the tools of your trade. A desktop or laptop computer (a workstation would be ideal, if you can afford it); an alterative is the newest model of the Raspberry Pi computer. I recommend the Wolfram Language in the form of Mathematica (I will discuss how to get this in a later lesson). As you acquire reference materials you will need a book shelf (or space on a hard drive for a computer). You will want a dictionary and a physics glossary. If you can afford it, you can get an old copy of the Encyclopedia Britannica on a computer CD and can install it on your system (make sure your operating system supports the version you want to purchase). You might want to set aside some wall space for a black board or white board. You might want a small file cabinet. A two-drawer cabinet can be found in garage sales, or used office furniture stores and are pretty cheap.  In fact if your purchase two of these, and an old door, you can make a desk (use the doorknob hole for cords).

Your base camp—be it a desk or milk crate—needs light, minimal distractions, and tools like a notebook, pen, or Mathematica on a Raspberry Pi. It’s where you’ll forge your physics portfolio.

Exercise 1.2: Build your camp. List your tools (pen, computer) as if outfitting for a epic quest. This need not be much. When I started out I had no desk, I used a folding chair and my dresser-top as a desk.

Exercise 1.3: Declutter your Learning Space: Remove all non-essential items from your study area. Sort them into categories: Donate, Keep, Store, and Trash. Do this at least once per week.

Exercise 1.4: Spend time adjusting your chair, desk, or computer setup (where applicable). Choose the option that feels best.

Study Sessions

Everyone has their own style of learning. This develops over time by trial and error. The one aspect of learning style that seems universal is the study session. As its name suggests, the study session occurs whenever you decide to study something. What you are studying will determine the setting for your session.

If it is written material (a book, paper, article, or e-book) then you will need to reduce distractions. Have a pad or clipboard with loose sheets on hand for notes.

If it is a video, then make sure your video playback device (TV, computer, tablet, or phone)  is set up so you can see anything written during the video. Again, have a pad or clipboard with loose sheets on hand for notes.

If the material is an audio book, then prepare the playback device and have a pad or clipboard with loose sheets on hand for notes.

If the material requires you go to and experience it (like a museum, a local forest, a storm, etc.) then bring electronics to record your experience, if it is allowed. Make sure to have a pad or clipboard with loose sheets on hand for notes (a small bound notebook is good for this).

In each session you scout into learning territory. Set a goal (answer one question, like ‘What’s a derivative?’) and use tools (notebook, Mathematica) to map findings. Use the answers to these questions to establish a list of new questions for your next study session. When you begin your course you should establish how deeply you want to go into answering your basic questions. Three tiers of answers is pretty comprehensive. Let me explain what I mean; each session starts with answering a question, that is tier one. Along the way you might ask several questions. Their answer forms the second tier. Each of these answers will generate questions. Find the answer to those, that is the third tier; additional questions you ask will have to wait as this is the final tier.

Here is an example. You decide to learn calculus. You choose the MIT course catalog as a guide. You will see that there are two courses. Single-Variable Calculus and Multivariable Calculus. You go through the list of topics and come up with these base questions:

What is differentiation?

What is integration?

What are coordinate systems?

What are infinite series?

What are vectors and matrices?

What are partial derivatives?

What are double and triple integrals?

What is vector calculus in 2- and 3-space?

You then generate a number of questions from each of these questions. So, based on your differentiation question you might come up with this second-tier list:

What is a function?

What is a limit?

What are the laws of limits?

What is continuity?

What is the Intermediate Value Theorem?

What is a derivative?

What are the rules of differentiation?

What are approximations?

What is curve sketching?

What is optimization?

What are related rates?

What is the Mean Value Theorem?

What is a differential?

One or two of these questions might occupy a session. Each of these would then generate another set of questions. You might note an additional set of questions from each of these for future investigation. Since you decided on a three-tier system, you would leave these questions for another “course.”

Exercise 1.5: At the beginning of each study session, plan your scouting mission; list one question to begin with.

Exercise 1.6: As you work through your session, note all distractions. After your session, go through the list and try to think of ways to mitigate the distractions.

Organizing Your Study

If you go through topics in a fixed order, we call this the linear approach. This ensures steady progress. Start with the first topic. Move to the next only when you’re ready. Ideal for structured learners. Requires discipline to avoid skipping ahead. It is important to realize that we now know that the brain does not work this way. There will be places where you get t6he material right away, places that will take repeated attempts, and there may be places where you never get it. Authors have no choice but to present the material this way.

If you start with a loose idea and let your mind wander, we call this the associative approach. This approach thrives on flexibility. Pick a starting point each session. Follow connections as they arise. Suits creative learners. Can feel chaotic without focus.

If you treat each session as a step in a research project, this is the project approach. This centers learning around a goal. Define a question or problem. Each session builds toward answering it. Great for hands-on learners. Needs a clear endpoint to stay on track.

If you mix topics based on difficulty, this becomes a balanced approach. This approach alternates between hard and easy concepts. Tackle challenging material when fresh. Review simpler ideas to build confidence. Keeps motivation high. Requires planning to avoid confusion.

Twenty Two Skills for Self-Study

Here is a list of the skills that are important for self-directed learning, or as I put it, self-study. You can think of this as your theoretical physics survival kit.

Curiosity: This is the ability to ask questions and investigate what you have on hand to get the answers. The prime mover. Without the drive to ask questions and dig deeper, nothing else starts.

Self-Motivation: In this context, it is the ability to learn without external pressure. In pure self-study with no external deadlines or teachers, this is what keeps you going day after day, year after year.

Persistence: This is the realization that you must be willing to work through difficulties. Theoretical physics is hard and full of plateaus and failures. You must keep working through difficulties.

Patience: This is the realization that learning takes time. Sometimes you will understand something right away, other times you might never understand something. Learn to live with it, and not let it stop you.

Resilience: The ability to recover from mistakes and set-backs, and to maintain a mindset focused on personal growth. You will hit walls, feel stupid, and make mistakes. The ability to bounce back and maintain a growth mindset is essential.

Metacognition: This is a collection of abilities focused on becoming aware of and understanding your learning process; it can also involve knowing when, how, and why you might need to change your learning method.

Critical Thinking: This is the ability to analyze information, evaluate sources, and think logically about problems. We will see more of this later. The core intellectual tool of theoretical physics: analyzing, evaluating, reasoning logically.

Problem-Solving: The ability to apply knowledge to practical situations, to solve problems, and to learn from your mistakes. Physics is ultimately about solving problems; applying knowledge creatively and learning from errors.

Time Management: The ability to, effectively, organize your time. You might develop and stick to a schedule. A multi-year project requires consistent, organized effort over long periods.

Self-Regulation: The ability to control your behavior, emotions, and thoughts to achieve a long-term goal.

Reflection: The technique of reviewing your notes periodically and figure out what worked, what didn’t, and why. What needs improvement? Think again about those things that confuse you, or that you don’t understand. Regularly reviewing what worked, what didn’t, and why — feeds directly into metacognition and improvement.

Goal Setting: The ability to define specific learning objectives. Perhaps breaking them into smaller, more manageable steps. Breaking the huge journey into manageable milestones keeps it from feeling overwhelming.

Self-Assessment: The ability to objectively evaluate your performance and progress. Honestly judging your own progress so you know where to focus next.

Note-Taking: The ability to capture information in your own words, to organize that information, and to review the information later. Crucial for retaining and organizing complex material over years.

Memory Management: This represents a set of methods like mnemonics, spaced repetition, or mind mapping.

Adaptability: The ability to adjust your learning methods as the need arises.

Resourcefulness: This is the ability to use available resources creatively, though this is unpredictable. It is also the ability to develop new resources as you need them.

Information Literacy: The ability to find, evaluate, and effectively use information from a variety of sources.

Technology Proficiency: The ability to use technology for communications, learning, and research. Essential modern tool for research, computation, communication, and publishing work.

Communications: The ability to clearly express your ideas, to ask questions, and teach others. Needed to explain ideas clearly, ask good questions, and eventually share your work.

Collaboration: The ability to work with others. Valuable later when discussing ideas or working on joint projects, but less critical in early self-study stages.

Networking: This is the ability to find and connect with others with similar interests. Helpful for finding mentors, feedback, or opportunities, but not strictly necessary for the core learning process itself.

This is not a check-list, and not all of them will apply for each session. But you might want to look over the list before you begin a lesson, just to keep them in mind as you proceed.

Exercise 1.7: Write out each of these in your notebook. For each think about it for a few minutes and note any thoughts that occur to you.

Mapping a Subject

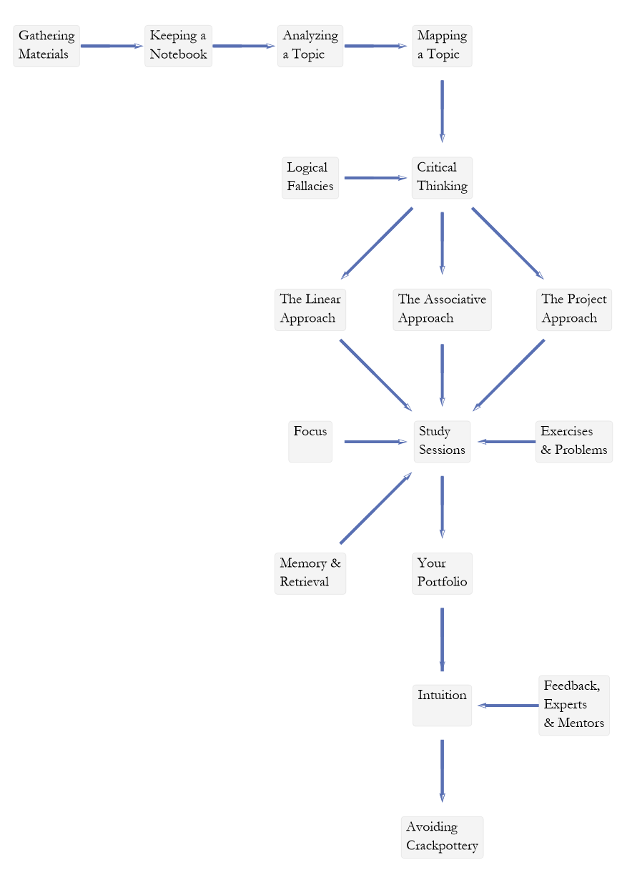
The first step in any learning project is to map out the subject. How do you do that? You begin by understanding that this map will likely change over time. To begin with there are three things that are important in any study. The first is a generalization from specific cases—such are termed concepts. The second is an idea that has been shown to be true—such are termed facts. The third is a list of steps to a particular end—such are termed techniques. Then, using your chosen educational materials. list all of the major concepts of the subject. Then list all of the major facts of your subject. Finally, list all of the procedures that apply.

Say that we have such a list for learning. This is created for a previous version of this lesson.

Concepts Facts Techniques
Critical Thinking Logical Fallacies Gathering Materials
Focus Memory & Retrieval Keeping a Notebook
Exercises and Problems Feedback, Experts, and Mentors Analyzing a Topic
Developing Intuition Mapping a Topic
Avoiding Crackpottery

I am not a huge proponent of mapping subjects, but many people find it useful. You list each topic and connect them by arrows. For example, for the table above we have this map.

l1_1.gif

Exercise 1.8: Create a map of your study session.

Critical Thinking

All too often we use terms that we think we understand, when in reality we have simply heard the word used in context so often it we seem to understand it. Every time you encounter a new word attempt to define it. Imagine that a friend is sitting in front of you, how would you explain the word to that friend. Guess it if you have to. Can you anticipate what questions that friend might ask? How would you answer them? This way you avoid being misled by technical terms. Do not expect your definition to be correct the first time. Come back to it as you learn more and refine the definition from ever more sophisticated viewpoints. This process is called formulating definitions.

Every time that you encounter a fact or an idea write down your understanding of it. How would you explain it to that imaginary friend sitting in front of you? What is the justification of that idea? Why should you believe it? What is the proof of it, if there is any? If the idea is conjecture, what is the justification for it? How do we know this to be true? Write the answer to these questions in your notebook. If you are unable to answer these questions, then you do not truly understand the idea and you need to dig deeper. This process is called justifying facts and ideas.

When you encounter an idea return to your notebook and attempt to understand how it relates to other similar ideas you have encountered. How is it similar? How is it different? Write out these connections as you find them. In this way your notebook becomes a vital tool to help you learn. Return to your notebook frequently to look for such connections. Do this even after your learning project has “ended.” This process is called relating facts and ideas.

A statement of the form, “If this is true, then this other thing must be true,” is what we call an inference; sometimes it is called an implication. To do science we must be good at this sort of thing. When you encounter an idea try to make such statements and write them into your notebook. If you make a statement that supports an idea, we call that an argument. Can you make an argument that supports your inference?

If there are two or more possible explanations for some observation or idea, can you determine which is correct? If not, do you need more information? If so, what information do you need? Can you think of how to get this? Write all of these things down in your notebook. This process is called deciding which option is best.

When you encounter an idea or fact, can you tell if it is based on some observation of reality? Or is it based on inference from other ideas? If the basis is observational then you know you are dealing with something from nature, and it is ultimately connected to reality in some way. This is very important and you should write that in your notebook. Ideas based on inference from other ideas can be wonderful, but they do not always tell us about reality. Inferences, too, should be written down in your notebook. This process is called identifying facts and conjectures.

When you encounter an idea or an argument, can you determine its underlying assumptions? What are they? Make a list of such assumptions in your notebook. As you might have guessed, this process is called identifying underlying assumptions.

When you encounter an idea, is it the result of applying a specific idea to more general situations? Such an application is called induction. Or is it a case where general ideas are applied to specific situations? This type of application is called deduction. You induce from the specific to the general, and you deduce from the general to the specific. In either case, careful note should be made of the line of reasoning used. Are there flaws in the reasoning (see Logical Fallacies below)? What are they?

Given that certain facts will be established in the course of your study, make some predictions by applying what you have learned to situations not covered by your study so far. What do you predict will happen in these situations? Can you verify these predictions? Write all of your results down in your notebook. Such a prediction—based on known facts—is called a model and has a central role in science.

Inevitably you will encounter gaps in your available information. This is true in school, and it is especially true in independent study. You will certainly encounter a situation where a fact or idea is put forward without complete information. This should not become a roadblock! To settle such gaps we note our ignorance and make an assumption that temporarily settles the matter until we can get back to it. So, when we encounter such confused issues do three things: first, make a note of the ambiguity that you are encountering; second, determine what information or assumption on your part needs to be provided to settle it; and finally, move on. This process is called bridging gaps in information.

In all cases where you develop your own ideas you should ALWAYS attempt to verify your results. Can you show that your ideas are based from observation? Or are they based, instead, on conjecture? What is the line of reasoning that supports your idea? Can you prove it?

In doing science we try to understand nature. The first step in this is to remove all complications and treat the object of study in the most simple and abstract way possible. Then we explore this idealized idea until we think we understand it. Beginning with such idealized and oversimplified ideas, can you slowly add levels of complexity and reality until you develop your ideas into deep levels of understanding? Write such things into your notebook. This is called the process of elementary abstraction.

The collection of all of these aspects is what we call critical thinking. Remember that you should use this process whenever you study something. Remember to apply it to your own ideas, too.

Terms and Definitions

Term/Definition 1.16 Formulating definitions: The process of attempting to define a new term (even by guessing), explaining it as if to a friend, anticipating questions, and refining the definition over time as understanding deepens.

Term/Definition 1.17 Justifying facts and ideas: The process of explaining a fact or idea to an imaginary friend, stating its justification, proof (if any), or why it is believed (especially if it is a conjecture).

Term/Definition 1.18 Relating facts and ideas: The process of connecting a new idea to previously encountered similar ideas, noting similarities and differences, and recording these connections in a notebook.

Term/Definition 1.19 Inference (or implication): A statement of the form “If this is true, then this other thing must be true.”

Term/Definition 1.20 Argument: A statement (or set of statements) that supports an inference.

Term/Definition 1.21 Deciding which option is best: The process of evaluating multiple possible explanations for an observation or idea, determining if more information is needed, and identifying what information would help resolve the choice.

Term/Definition 1.22 Identifying facts and conjectures: The process of determining whether an idea or fact is based on observation of reality (fact) or on inference from other ideas (conjecture).

Term/Definition 1.23 Identifying underlying assumptions: The process of listing the unstated assumptions on which an idea or argument rests.

Term/Definition 1.24 Induction: Figuring out a general principle from a number of specific cases.

Term/Definition 1.25 Deduction: Applying general ideas to specific situations.

Term/Definition 1.26 Model: A prediction based on known facts, applied to new situations not yet covered by study.

Term/Definition 1.27 Bridging gaps in information: The process of noting an ambiguity or missing information, determining what assumption or additional information is needed to resolve it, and temporarily moving on.

Term/Definition 1.28 Elementary abstraction: The process of starting with the simplest, most idealized version of a concept, understanding it deeply, and then gradually adding layers of complexity and reality.

Term/Definition 1.29 Critical thinking: The collection of all the above processes (formulating definitions, justifying ideas, relating ideas, making inferences/arguments, deciding between options, identifying facts/conjectures/assumptions, induction/deduction, modeling, bridging gaps, and elementary abstraction) applied consistently to both studied material and one’s own ideas.

Assumptions (the implicit beliefs the author relies on)

Assumption 1.7: Learners often think they understand technical terms merely from contextual exposure, but they usually do not have a precise understanding until they actively define and refine them.

Assumption 1.8: True understanding requires active engagement (explaining to others, questioning justification, connecting ideas, etc.) rather than passive reading.

Assumption 1.9: Writing things down in a notebook is essential for deep learning and long-term retention. Why? As you write, your brain registers what you are writing. Be sure to note thoughts that occur to you as you write.

Assumption 1.10: It is normal and expected to get definitions, justifications, and connections wrong at first; refinement comes with time and effort.

Assumption 1.11: Science distinguishes sharply between observational facts (connected to reality) and conjectures/inferences (which may or may not describe reality).

Assumption 1.12: Gaps in information are inevitable (especially in self-study) and should not halt progress; temporary assumptions can bridge them until more data is available.

Assumption 1.13: Idealization and gradual addition of complexity (elementary abstraction) is the correct way to build deep scientific understanding.

Assumption 1.14: Critical thinking must be applied to one’s own ideas as rigorously as to external material.

Principles(key guiding ideas presented)

Principle 1.8: Always actively define new terms, refine definitions over time, and explain them as if teaching a friend.

Principle 1.9: Never accept a fact or idea without understanding its justification, proof, or basis (observational or conjectural).

Principle 1.10: Constantly connect new ideas to old ones by noting similarities and differences.

Principle 1.11: Practice making inferences, building arguments, and evaluating multiple explanations.

Principle 1.12: Distinguish clearly between facts (observation-based) and conjectures (inference-based).

Principle 1.13: Explicitly identify and list underlying assumptions in any idea or argument.\

Principle 1.14: Recognize and correctly apply induction (specific → general) and deduction (general → specific).

Principle 1.15: Build and test predictive models based on known facts.

Principle 1.16: When faced with incomplete information, note the gap, make a temporary bridging assumption, and continue.

Principle 1.17: Start with extreme idealization and gradually add realism to develop deep understanding.

Principle 1.18: Apply critical thinking universally — to textbook material, lectures, and especially your own ideas.

Principle 1.19: Patience and self-compassion are required; mastery of critical thinking (and physics) takes time and repeated effort.

Exercise 1.9: If we state that a collection of logical statements, what we might call premises, lead to a conclusion; we can call this collection an argument. When you encounter an argument, write down each premise and the conclusion. Then invent a counterargument for it.

Exercise 1.10: Begin with Term/Definition 1.16 and copy it into your notebook. Reflect on its meaning for a few minutes. Note any thoughts that come to mind. Then do this for each term/definition, assumption, and principle.

A word about morale and getting good at this stuff. Do not expect to do all of this correctly the first time. Be patient with yourself. The learning process can be long and very hard!

Logical Fallacies

We must avoid logical traps in our reasoning, we can call these traps logical fallacies, or just fallacies. Below is a list of common fallacies that often plague such reasoning. When you develop an argument to support an idea of yours, check through these to see if you are basing your argument on any of them. Care must be used with this list, as some of these can be used properly if extreme care is taken.

Appeal to accident. Here you generalize from an exceptional case.

Appeal to authority. Here you argue from credentials rather than reason. Note that this is not always invalid; in the case where an expert is necessary, for example.

Appeal to force. Here you attempt to intimidate others into accepting your argument.

Appeal to ignorance. There are two forms of this fallacy. An argument is true because it cannot be proved false. An argument is false because it cannot be proved true.

Appeal to pity. Here you attempt to garner sympathy to support your position, rather than argue reasonably.

Appeal to popular opinion. Another way of saying this is, "Proof by survey." Instead of trying to prove your argument by reason, you make a statement that so many others believe it that it must be true.

Appeal to tradition. Here you argue that something is true because, "...it has always been done that way."

Argument ad Homonym. Here you attempt to attack the arguer, not the argument.

Argument by anecdote. Here you base your argument on a single example.

Argument by false analogy. Here you attempt to frame an argument by comparing it to something that is out of touch with its true meaning.

Argument by false dichotomy. Here you artificially limit the choices of argument to two possible outcomes.

Argument from averages. Here you assume that a generalization is true in all cases.

Argument from selected instances. Here you accept evidence that supports your case while rejecting any that contradicts it. We also call this by the term, cherry-picking.

Circular argument. Here you include the conclusion as part of the premise.

Fallacy of ambiguity. Here you set out to confuse an argument by improper application of words or grammar.

Ignoratio Elenchi. Here you attempt to argue that your case is true by appealing to some other conclusion entirely.

Incomplete comparison. Here you force someone to make a decision based on an incomplete list of options.

Oversimplification. Here you require a yes/no or true/false answer to a complicated question.

Post hoc error. Accepting a cause and effect relationship only based upon a relationship in time, without supportive evidence.

Slippery slope. Here you argue that making a small concession will result in more serious concessions later on without supporting evidence.

Straw man. Here you reshape the argument of someone else to knock it down.

Exercise 1.11: Watch any news program and identify ever fallacy presented.

The Socratic Method

The classical Greek philosopher Socrates came up with a method of inquiry that can help a lot when engaging in self-study. This method is composed of several useful aspects.

The most important aspect is that of questioning, as we pointed out above. Here, in self-study, it is going to be you that asks the questions. Also, you are going to have to figure out the answers, too. There is a generic set of questions that you can apply to any subject.

What do I mean by...?

Can I give an example of...?

Can I explain ... further?

Why do I think that?

What am I assuming here?

Is there another way that I can look at this?

What evidence do I have to support that?

How do I know this is true?

Can I provide an example where this doesn't hold?

Have I considered this from another perspective?

What might someone who disagrees with me say?

How would my view change if... ?

What are the consequences if what I say is true?

If this is the case, then what follows?

What impact would this have in other areas?

Is this really the right question to be asking?

Would another question be more relevant?

Inductive Reasoning: In this method you do not begin with general principles and derive the specific examples (a deductive approach). Instead, you begin with specific examples, and then you induce the general principles. Here are the specifics for your self-study:

Examine several case studies for the subject you are investigating. Specifically, look at several experiments and their results.

Examine how observations and experimental data lead to the development of physical laws.

Learn to recognize the presence of mathematical patterns in data.

From the data, hypothesize about how the specific facts might be generalized.

Use the hypothesis to predict the results of other cases, even hypothetical ones.

Test your hypotheses by inventing and solving problems. Once you learn how, develop simulations to assist in this.

As you progress, examine more basic material with your new sophistication.

Can you figure out how to apply your ideas to other areas?

Can you find areas where there seem to be a larger idea at work?

Try to stay current in your reading of physics. Explore physics research papers.

Elenchus (Refutation) Method: This is a very important method, particularly in self-study where it is very easy to lead yourself astray.

Always challenge your assumptions! List them explicitly and question the validity of each one. Ask yourself the question, “What if this just isn’t true?”

Where does an idea break down?

Can you disprove your hypothesis?

Spend some time and examine ideas that have been discarded. Why were they discarded?

Spaced Repetition

Spaced repetition is a technique that uses exposure over time to improve your memory and understanding. How do you actually do spaced repetition?

After you have completed a study session go over your notes and make a one-or-two paragraph summary of what you studied.

Once every week sit down and have a review session where you go through your notes. From your notes list every major idea covered during the week (concepts, principles, laws, theorems, equations, kinds of problems, etc.) For each of these write a flashcard. On one side list the title of the card (the Einstein field equation, Spaced Repetition, etc.) On the reverse explain what the title is referring to (write out the equation, write out a paragraph describing spaced repetition, and so on.) If you find that your notes are not sufficient, then go through any books or videos you are using to fill in the blanks. As you proceed with study sessions, you will gain many flash cards. You can use flash card software, or write your own using 3 x 5 note cards.

Every day, before you start a study session, shuffle the cards and then work through ten of them. Given the title can you explain the card or write out what it says on a piece of paper. Perhaps you could explain it to an imaginary person sitting in front of you. Test the answer by looking at the back of the card.

The Feynman Technique

This idea is based on the writings of the great theoretical physicist, Richard Feynman. He stated that if you can’t explain something to a child, then you don’t really understand it. Here is the technique:

Imagine that there is such a child sitting before you.

Consider one of your flash cards.

Explain the subject of the Flash card without using any jargon, until you have completely explained it. It is alright if you record your explanation. This requires you to break the idea into basic steps. Make sure you use simple language and analogies.

As you proceed, you will find that there are gaps in your understanding. These are areas where you simply repeat statements you have read or heard. Make a note of these and return to your sources to fill those gaps.

When you think you understand the gaps, return to your explanation and pick it up again.

Try presenting the material of same card in a different way.

The Process of Beginning to Learn

When you begin to learn something

Start with the Basics: Try to identify the prerequisites for the subject you are studying. Make sure you have at least a working knowledge of these. Then make a list of important terms and concepts.

Locate Important Material: These can include textbooks, online lecture notes, articles, online courses, and/or video lectures. Why do you need materials other than this book? It is good to have many different sources of information with different viewpoints.

Create a Glossary: As you encounter new terms write down their definitions. Put them into your own words whenever you can.

Simplify Concepts or Ideas: Always ask the question, “What is the underlying idea?” Break complicated ideas into simpler parts. Try to explain it in a sentence or two.

Make Analogies: Use analogies and metaphors to relate what you are learning to what you already know.

Visual Aids: If it helps, draw diagrams to visualize concepts.

Increments: Don’t try to learn something all at once. Learn small pieces and practice them.

Question Everything: Ask questions about everything. Write them down. Use the Socratic questions. Try to figure out the answers.

Practice: Look for exercises to practice knowledge. Look for more involved problems to work to expand your abilities. Look for real-world examples to apply your ideas to.

Review: Regularly go over your notes to reinforce what you have learned.

Reflection: Think about how new information fits in to other material you have learned.

Mentorship: Try to find an expert who might be willing to help you learn.

Mini-Projects

Here you assign yourself a specific task, such as a deliverable to be created. Then you go about making it happen. This is especially easy in theoretical physics, you might decide to create a mathematical or computer model of some physical phenomena.

Here are what I consider to be the required steps in a project:

Write down the purpose of the project.

Write down the working title of the project.

Figure out what materials you need to research the project.

Acquire those materials.

Begin your study of the background materials, using this chapter as a guide.

When you have sufficient background to proceed with the project, then do so.

When you are done with the project, write a paper, and/or prepare a presentation of the results.

Place these in your portfolio.

Attempt to get these published (even if you have to put the work up in your own web site).

Summary

As an exercise summarize the contents of this lesson.

For Further Study

George Fillmore Swain, (1917), How to Study, published by Project Gutenberg, with the most recent version published in 2021. You can download this free at: https://www.gutenberg.org/ebooks/30309

Scott H. Young, (2019), Ultralearning. This book has all of the steps for independent learning by immersion into the subject matter. It is, however, very chatty and spends too much time justifying independent study.

https://bheuni.io/blog/how-to-do-self-study, a website for self-study.

Things to Do for Next Time

Start a notebook. This is especially important if you find a talent to learn by doing things with your hands. The process of writing in your notebook satisfied this talent.

Appendix 1-1: Learning Materials

This is a pretty comprehensive list of the kinds of learning materials and how to use them.

Abstracting Journals and Indices

Audio Cassettes/Tapes/CDs/Downloaded Audio Books

Bookstores

College/University Catalogs

College/University Courses

Conferences and Meetings

Correspondence and Distance Study

Educational Retailers

Encyclopedias

Experimentation

Handbooks

Hangouts

Internet Search Engines

Lay Books

Letter Writing

Libraries

Magazines and Other Lay Press

Monographs

Observation

Personal Interviews and Tutoring

Research Journals

Review Journals

Science and Technical Retailers

Seminars and Colloquia

Surplus Clearing Houses

Television/Video/DVD

Textbooks

Created with the Wolfram Language